Ministerio de Ciencia e Innovación

Noticias

  • CIBERCV
    Interferón tipo I, posible diana terapéutica para la estenosis aórtica degenerativa calcificada
    08/03/2019
    Interferón tipo I, posible diana terapéutica para la estenosis aórtica degenerativa calcificada
  • CIBERER
    Identifican alteraciones genéticas implicadas en el desarrollo de los nevus congénitos grandes y gigantes
    08/03/2019
    Identifican alteraciones genéticas implicadas en el desarrollo de los nevus congénitos grandes y gigantes
  • CIBERESP
    Primera Guía internacional sobre vacunación contra el virus del papiloma humano en población de alto riesgo
    07/03/2019
    Primera Guía internacional sobre vacunación contra el virus del papiloma humano en población de alto riesgo
  • CIBER
    El entrenamiento deportivo ayuda a disminuir pérdidas cerebrales relacionadas con la edad
    07/03/2019
    El entrenamiento deportivo ayuda a disminuir pérdidas cerebrales relacionadas con la edad
  • CIBERESP
    Dos nuevas guías para promover el reconocimiento de la carga de la enfermedad profesional en el Sistema Nacional de Salud
    06/03/2019
    Dos nuevas guías para promover el reconocimiento de la carga de la enfermedad profesional en el Sistema Nacional de Salud
  • CIBERESP
    La efectividad de la vacuna antigripal de esta temporada, entre un 32% y un 43% según los primeros datos europeos
    06/03/2019
    La efectividad de la vacuna antigripal de esta temporada, entre un 32% y un 43% según los primeros datos europeos
  • CIBEROBN
    Descubren un nuevo factor asociado al desarrollo de la diabetes tipo 2
    06/03/2019
    Descubren un nuevo factor asociado al desarrollo de la diabetes tipo 2
  • CIBERBBN
    El Gobierno otorga la Medalla al Mérito en Investigación y Educación Universitaria a María Vallet-Regí
    05/03/2019
    El Gobierno otorga la Medalla al Mérito en Investigación y Educación Universitaria a María Vallet-Regí
  • CIBERONC
    Las células asesinas predicen el efecto del tratamiento en el cáncer de mama más agresivo
    05/03/2019
    Las células asesinas predicen el efecto del tratamiento en el cáncer de mama más agresivo
  • CIBERESP
    Beber un poco de alcohol no reduce la mortalidad, según un estudio del CIBERESP y la UAM
    05/03/2019
    Beber un poco de alcohol no reduce la mortalidad, según un estudio del CIBERESP y la UAM
  • CIBEREHD
    Describen cómo el envejecimiento agrava las enfermedades del hígado
    05/03/2019
    Describen cómo el envejecimiento agrava las enfermedades del hígado
  • CIBERESP
    Aumentan las neoplasias mieloides relacionadas con el tratamiento de mieloma múltiple
    05/03/2019
    Aumentan las neoplasias mieloides relacionadas con el tratamiento de mieloma múltiple
  • CIBEROBN
    La dieta Mediterránea reduce el riesgo de padecer enfermedad cardiovascular en poblaciones que incluyen personas con diabetes
    04/03/2019
    La dieta Mediterránea reduce el riesgo de padecer enfermedad cardiovascular en poblaciones que incluyen personas con diabetes
  • CIBERES
    Artículo "Lecciones de una vida: Conferencia Manuel Tapia 2018" por Àlvar Agustí
    04/03/2019
    Artículo "Lecciones de una vida: Conferencia Manuel Tapia 2018" por Àlvar Agustí
  • CIBERER
    Investigadores y afectados colaboran en la búsqueda de diagnóstico y terapias para las enfermedades raras
    28/02/2019
    Investigadores y afectados colaboran en la búsqueda de diagnóstico y terapias para las enfermedades raras
  • CIBERSAM
    Detectan alteraciones de la conectividad neuronal distribuidas por diferentes regiones de la corteza cerebral en el trastorno obsesivo-compulsivo
    27/02/2019
    Detectan alteraciones de la conectividad neuronal distribuidas por diferentes regiones de la corteza cerebral en el trastorno obsesivo-compulsivo
  • CIBER
    Un gen implicado en el TDAH podría estar relacionado con el consumo de sustancias adictivas
    25/02/2019
    Un gen implicado en el TDAH podría estar relacionado con el consumo de sustancias adictivas
  • CIBERESP
    Señalan la importancia de medir los resultados reportados por los pacientes para poner en valor la atención sanitaria
    22/02/2019
    Señalan la importancia de medir los resultados reportados por los pacientes para poner en valor la atención sanitaria
  • CIBERER
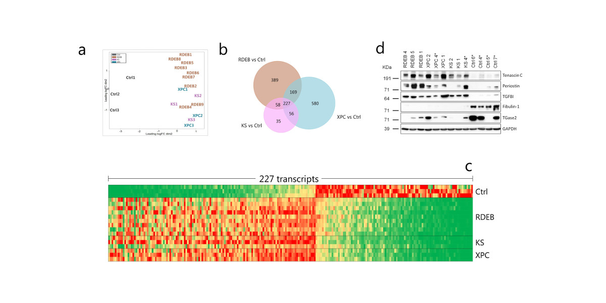
    Identifican una firma genética común en tres enfermedades raras de la piel con propensión al cáncer
    22/02/2019
    Identifican una firma genética común en tres enfermedades raras de la piel con propensión al cáncer
  • CIBERDEM
    El tejido adiposo marrón podría ser una diana terapéutica para tratar la diabetes tipo 2 y la obesidad
    21/02/2019
    El tejido adiposo marrón podría ser una diana terapéutica para tratar la diabetes tipo 2 y la obesidad
  • CIBERES
    Desarrollan aparatos de bajo coste que podrían facilitar la atención respiratoria pediátrica y adulta en países en vías de desarrollo
    21/02/2019
    Desarrollan aparatos de bajo coste que podrían facilitar la atención respiratoria pediátrica y adulta en países en vías de desarrollo
  • CIBERESP
    La mortalidad por cáncer de próstata en España muestra diferencias entre regiones
    20/02/2019
    La mortalidad por cáncer de próstata en España muestra diferencias entre regiones
  • CIBERER
    Identifican mutaciones genéticas que causan una nueva miopatía congénita
    19/02/2019
    Identifican mutaciones genéticas que causan una nueva miopatía congénita
  • CIBERCV
    Identifican un marcador muy precoz de daño cardiaco asociado al tratamiento del cáncer
    19/02/2019
    Identifican un marcador muy precoz de daño cardiaco asociado al tratamiento del cáncer