Ministerio de Ciencia e Innovación

Noticias

  • CIBERSAM
    El nivel socioeconómico del vecindario condiciona los efectos incapacitantes de los primeros episodios psicóticos
    14/04/2021
    El nivel socioeconómico del vecindario condiciona los efectos incapacitantes de los primeros episodios psicóticos
  • CIBERER
    EpiDisease recibe una inversión de 535.000€ para el desarrollo de tests diagnósticos con marcadores epigenéticos
    13/04/2021
    EpiDisease recibe una inversión de 535.000€ para el desarrollo de tests diagnósticos con marcadores epigenéticos
  • CIBERES
    Desarrollan una aplicación para calcular la probabilidad de que un paciente grave con COVID-19 requiera intubación en la UCI
    13/04/2021
    Desarrollan una aplicación para calcular la probabilidad de que un paciente grave con COVID-19 requiera intubación en la UCI
  • CIBERDEM
    Descubren un nuevo mecanismo por el cual la obesidad podría estar favoreciendo el desarrollo de tumores
    13/04/2021
    Descubren un nuevo mecanismo por el cual la obesidad podría estar favoreciendo el desarrollo de tumores
  • CIBERER
    Diseñan un panel genético para el diagnóstico de los síndromes de fallo medular congénitos
    13/04/2021
    Diseñan un panel genético para el diagnóstico de los síndromes de fallo medular congénitos
  • CIBERDEM
    La sobreexpresión de la proteína BMP7 en el tejido adiposo mejora la función de la grasa blanca y aumenta la sensibilidad a la insulina
    12/04/2021
    La sobreexpresión de la proteína BMP7 en el tejido adiposo mejora la función de la grasa blanca y aumenta la sensibilidad a la insulina
  • CIBERCV
    Nueva herramienta para predecir la evolución de los pacientes tras sufrir un ictus
    12/04/2021
    Nueva herramienta para predecir la evolución de los pacientes tras sufrir un ictus
  • CIBERCV
    Primer tratamiento farmacológico para revertir aneurismas de aorta
    09/04/2021
    Primer tratamiento farmacológico para revertir aneurismas de aorta
  • CIBEROBN
    La variedad en el consumo de frutas y verduras, tan importante como la cantidad
    09/04/2021
    La variedad en el consumo de frutas y verduras, tan importante como la cantidad
  • CIBERFES
    Buenas noticias para los “fofisanos”: la potencia muscular protege a las personas mayores también con obesidad
    09/04/2021
    Buenas noticias para los “fofisanos”: la potencia muscular protege a las personas mayores también con obesidad
  • CIBERES
    Un estudio compara la tromboprofilaxis a dosis estándar e intermedias en pacientes con COVID-19 ingresados en la UCI
    08/04/2021
    Un estudio compara la tromboprofilaxis a dosis estándar e intermedias en pacientes con COVID-19 ingresados en la UCI
  • CIBERER
    Revisan los avances en el desarrollo de medicamentos que actúan sobre el ARN
    08/04/2021
    Revisan los avances en el desarrollo de medicamentos que actúan sobre el ARN
  • CIBERER
    La trombina podría tener un papel clave en el angioedema hereditario debido a mutaciones en FXII
    07/04/2021
    La trombina podría tener un papel clave en el angioedema hereditario debido a mutaciones en FXII
  • CIBERSAM
    Las células del neuroepitelio olfativo de consumidores de cannabis presentan alteraciones también detectadas en enfermedades mentales
    07/04/2021
    Las células del neuroepitelio olfativo de consumidores de cannabis presentan alteraciones también detectadas en enfermedades mentales
  • CIBERCV
    Guía pionera para el diagnóstico y tratamiento de la amiloidosis cardiaca
    07/04/2021
    Guía pionera para el diagnóstico y tratamiento de la amiloidosis cardiaca
  • CIBERDEM
    Demuestran la importancia de una nueva diana molecular en el tratamiento de la diabetes y la obesidad
    06/04/2021
    Demuestran la importancia de una nueva diana molecular en el tratamiento de la diabetes y la obesidad
  • CIBER
    Descubiertos nuevos beneficios del consumo de pescado azul en personas a riesgo de desarrollar la enfermedad de Alzheimer
    06/04/2021
    Descubiertos nuevos beneficios del consumo de pescado azul en personas a riesgo de desarrollar la enfermedad de Alzheimer
  • CIBEREHD
    Un 9% de candidatos a trasplante de hígado con cirrosis alcohólica puede ser excluida de la lista de espera debido a su mejoría clínica
    06/04/2021
    Un 9% de candidatos a trasplante de hígado con cirrosis alcohólica puede ser excluida de la lista de espera debido a su mejoría clínica
  • CIBERSAM
    Una cuarta parte de los menores que acuden a Urgencias por motivos psiquiátricos se han autolesionado
    06/04/2021
    Una cuarta parte de los menores que acuden a Urgencias por motivos psiquiátricos se han autolesionado
  • CIBERBBN
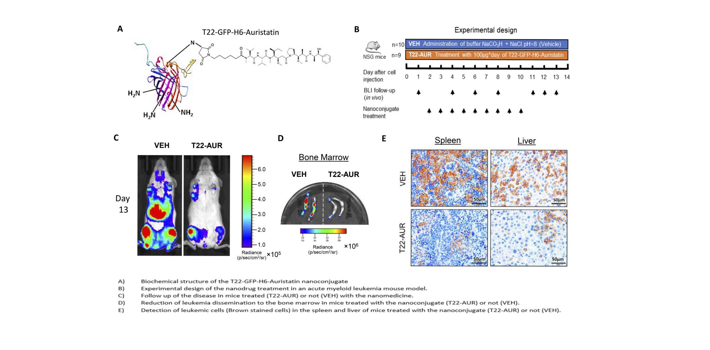
    Logran bloquear la diseminación del linfoma con una nueva nanotoxina dirigida al receptor CXCR4
    05/04/2021
    Logran bloquear la diseminación del linfoma con una nueva nanotoxina dirigida al receptor CXCR4
  • CIBERCV
    Descubren mutaciones adquiridas en células sanguíneas que aceleran la progresión de la insuficiencia cardiaca
    05/04/2021
    Descubren mutaciones adquiridas en células sanguíneas que aceleran la progresión de la insuficiencia cardiaca
  • CIBERESP
    Analizan la relación entre las bacterias intestinales y el cáncer de colon en pacientes con síndrome de Lynch
    02/04/2021
    Analizan la relación entre las bacterias intestinales y el cáncer de colon en pacientes con síndrome de Lynch
  • CIBERBBN
    Un hidrogel reduce a la mitad el tiempo de recuperación de lesiones musculares
    31/03/2021
    Un hidrogel reduce a la mitad el tiempo de recuperación de lesiones musculares
  • CIBEROBN
    Suplementar la dieta materna con betaína durante la lactancia podría disminuir el riesgo de obesidad infantil
    31/03/2021
    Suplementar la dieta materna con betaína durante la lactancia podría disminuir el riesgo de obesidad infantil